Energy-Harvesting Techniques Extend Battery Life
Contributed By Electronic Products
2014-09-04
Consumer desire for mobile electronic products carries a tacit expectation for longer battery life regardless of any feature enhancements. Energy-harvesting techniques can help engineers dramatically extend the life of primary batteries. For designers, the task of building battery-extender circuits has become significantly easier with the availability of specialized ICs from Analog Devices, Cymbet, Linear Technology, and Texas Instruments, among others.
Energy harvesting offers a means to power many applications strictly from ambient- energy sources, including solar power, temperature differences, vibration or RF energy. For these “zero-power” designs, available ambient energy exceeds design-power requirements— often because the application brings minimal functionality requirements easily met using ultra-low-power components.
For other applications, however, more complex application requirements can tip the power generation/consumption ratio away from zero-power solutions and instead dictate a need for one or more primary batteries. Even in these cases, designers can nevertheless find themselves facing a growing gap between power requirements and total-battery capacity. When the gap grows too large, consumers become dissatisfied with the product, perceiving it as too frequently requiring battery replacement or recharging.
Reducing battery load
While designers can employ diverse power-saving techniques, the fundamental method for extending battery life lies in reducing its average-output current. Higher-current loads mean shorter battery life, even dropping from several years to only several months as current loads rise from 1 μA to 10 μA in typical non-rechargeable primary batteries, such as the Panasonic BR1225, BR1632, BR2330, and BR3032 lithium coin-cell batteries (Figure 1). By providing an alternate power source, energy-harvesting techniques can enable designers to reduce average-current output from the primary battery, and thus extend its life.

Figure 1: A small change in average-current load can result in a large change in the lifetime of non-rechargeable primary-coin batteries (Courtesy of Maxim Integrated).
Underlying most energy-harvesting designs, sophisticated power-management ICs manage energy output from ambient-energy transducers, handle charging of energy-storage devices such as thin-film batteries or supercapacitors and deliver required supply voltages to the load. In some cases, designers can build simple battery-extender circuits using a combination of power-management devices and analog switches.
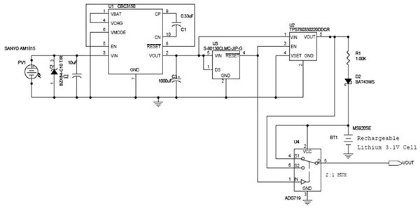
In a simple battery-extender circuit (Figure 2), an Analog Devices ADG719 analog switch would be used to switch supply to the load between a primary battery and a storage device such as the Cymbet CBC3150. At the heart of this circuit, a power-supervisor IC (such as the Analog Devices ADM6316) is used to detect a good voltage output from the CBC3150 storage device. In that situation, the power-supervisor IC would both activate the ADG719 analog switch and enable a low drop-out (LDO) regulator, such as the Texas Instruments TPS780330220DDCR, to deliver a regulated-output voltage to the load.

Figure 2: An analog switch and power-management IC provide the basis for a simple-battery extender by switching the output load to a storage device whenever possible (Courtesy of Cymbet).
A key component in this design is the Cymbet CBC3150, which integrates a thin-film storage device with power-management circuitry in a single device. During normal operation, the EnerChip IC charges its internal thin-film storage using its on-chip charge pump, which operates from 2.5 V to 5.5 V. When the device's power source dips below a user-defined threshold voltage, the IC will signal this event and route the thin-film storage device's voltage to VOUT.
Battery-extender ICs
Some energy-harvesting devices are designed specifically to support battery-life extension. For example, the Linear Technology LTC3107 is designed to fit seamlessly into existing applications that run from a primary battery (Figure 3). The LTC3107 uses energy harvested from a thermoelectric generator (TEG) to reduce the load on the primary battery, and thus extend its life.

Figure 3: The Linear Technology LTC3107 is designed to extend battery life in circuits built to operate from a primary battery such as a CR2032 coin cell (Courtesy of Linear Technology).
Using its internal-boost converter, the LTC3107 can harvest energy from TEGs providing voltage levels as low as 20 mV. Along with a 2.2 V LDO output for powering an external MCU, the device provides a main-output voltage that automatically adapts to match the voltage of the primary battery. Whenever harvested energy is available, the LTC3107 seamlessly transitions from battery power to harvested power, extending the life of the battery. The device can also be used to trickle charge a standard capacitor or supercapacitor to store excess harvested energy, further extending battery life.
When using the primary battery, the device draws only 80 nA on VBAT, in addition to minimal leakage current from the VBAT decoupling capacitor. If the battery is removed, the VBAT decoupling capacitor will continue to maintain the VBAT voltage, which will decay slowly due to leakage. For example, with a decoupling capacitor of 20 μF nominal and 0.1 μA leakage on VBAT, VOUT will decay at a rate of about 5 mV per second—a decay rate that will typically allow continued operation during battery replacement.
Power prioritization
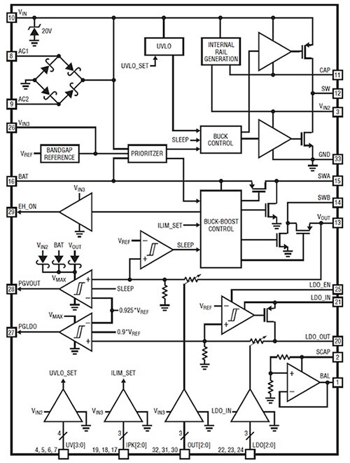
Linear Technology's LTC3330 provides even more sophisticated features for extending primary battery life. The device includes an on-chip buck-boost DC/DC converter for powering the load from an external primary-battery cell. In addition, the device includes a complete energy-harvesting supply—comprising an integrated full-wave bridge rectifier and a high-voltage buck converter to power the load from diverse forms of ambient energy, including piezoelectric, solar or magnetic sources.
During operation, the device can direct the output of either DC/DC converter to its single output (Figure 4). When harvested energy is available, the harvester's buck converter supplies power, reducing the quiescent-current draw on the battery to essentially zero, and thus extending the life of the battery. When insufficient harvested energy is available, the battery supplies power through its dedicated buck-boost converter to VOUT.
At the heart of this device, an input prioritizer determines whether to use the energy-harvesting input or the battery input to power VOUT. If a battery is powering the buck-boost converter and harvested energy exceeds a threshold voltage, the prioritizer will shut off the battery converter and turn on the energy-harvesting converter to provide a smooth transition that maintains VOUT regulation. When harvestable energy falls below threshold levels, the prioritizer will switch back to the battery while maintaining regulation if battery voltage is above 1.8 V. If the battery voltage is below 1.8 V, the LTC3330 prioritizer will not re-enable the battery buck-boost converter and VOUT will collapse until sufficient harvestable energy is available (or the battery is replaced).

Figure 4: The Linear Technology LTC3330 uses an on-chip prioritizer circuit to switch output from a primary battery to an energy-harvesting source when sufficient harvested power is available (Courtesy of Linear Technology).
Conclusion
Even as demand accelerates for more feature-rich products, expectations for longer battery life continue unabated. For designers facing growing power budgets, the ability to exploit energy-harvesting techniques to extend battery life offers an important approach for reducing the gap between power requirements and battery life. Using available power-management ICs and specialized devices, engineers can employ energy harvesting to reduce the load on primary batteries, thus extending their life.
For more information on the parts discussed in this article, use the links provided to access product pages on the DigiKey website.
Disclaimer: The opinions, beliefs, and viewpoints expressed by the various authors and/or forum participants on this website do not necessarily reflect the opinions, beliefs, and viewpoints of DigiKey or official policies of DigiKey.