Building Voltage Monitoring into Energy-Harvesting Designs to Protect Li-Ion Cells

By Stephen Evanczuk

Contributed By Electronic Products


Lithium-ion cells operate within a narrow tolerance dictated by considerations of operational safety and overall battery lifetime. To ensure proper operating voltage levels, engineers can build voltage-monitoring features into energy-harvesting designs using a variety of specialized ICs from semiconductor manufacturers including Analog Devices, Atmel, Maxim Integrated, Skyworks, STMicroelectronics, and Texas Instruments, among others.

Li-ion cells typically charge to a nominal voltage of 4.20 V with a tolerance of about ±50 mV. Following a characteristic charging profile (Figure 1), cells reach this set point voltage through a constant-current phase that quickly brings up the charge level and a constant-voltage phase that brings the cell to its maximum charge level.

Texas Instruments constant-current/constant-voltage charging profile

Figure 1: The characteristic constant-current/constant-voltage charging profile for a lithium-ion cell brings a cell to its optimum charge point beyond which application of higher voltage results in cell stress and eventual damage (Courtesy of Texas Instruments).

Although application of higher voltages beyond the 4.2 V set point can temporarily increase cell capacity, higher voltages result in internal changes in the cell. In cells subject to prolonged overvoltage conditions, lithium ions begin to plate on the anode, reducing the number of free lithium ions and resulting in loss of cell-charging capacity and overall cell lifetime. Furthermore, the continued application of voltage levels beyond the set point causes oxidizing effects that result in production of CO2. If overvoltage conditions are allowed to persist, increased CO2 pressure can cause the cell's internal safety membrane to rupture, risking catastrophic thermal runaway and even combustion.

To prevent overvoltage conditions, engineers can select from a range of specialized devices including ICs designed to target typical Li-ion batteries with a limited number of cells, ICs designed for large multi-cell stacks, ICs designed specifically for ambient-energy–harvesting designs, or even software-based solutions using highly integrated MCUs.

Li-ion cell protection

Designers can protect Li-ion batteries comprising only a few cells using a variety of available Li-ion–charging ICs such as the STMicroelectronics STBC21, Skyworks Solutions AAT3783, or Texas Instruments BQ24314A.

These devices typically provide a signal that is triggered when an overvoltage condition occurs. For example, the ST STBC21 features built-in overvoltage protection that triggers an alarm when VBAT – the voltage on the storage device pin – exceeds a factory-set 4.23 V ±20 mV.

With the Skyworks AAT3783, engineers can use a factory-set overvoltage trip point or program the set point with an external resistor connected to a dedicated OVP pin. When the input voltage exceeds this trip point, the AAT3783 turns off an internal P-channel FET, disconnecting the input.

Similarly, the Texas Instruments BQ24314A monitors input voltage and uses an internal switch to disconnect during overvoltage conditions. Disconnection happens rapidly: in the BQ24314A, the internal FET switch turns off in less than a microsecond. After the input voltage returns to proper levels, the FET is turned on again but after a delay to allow the input voltage to stabilize.

Battery stacks

Ensuring proper voltage levels is particularly critical for large battery stacks used in electric vehicles in particular. A device such as the Analog Devices AD7280A provide key features including overvoltage protection required to ensure safety in large strings of Li-ion cells. For overvoltage protection, the Analog Devices AD7280A provides a dynamic alert function that is triggered if the cell voltages exceed an upper user-programmed threshold.

Typically, this device can be arranged in cascade to monitor large numbers of cells in a single string, sampling individual cell voltages with a multiplexed high-speed ADC.

In the AD7280A, the alert signal can similarly be daisy-chained to alert a downstream MCU that a fault has occurred in the battery stack. Analog Devices also provides the AD8280, a hardware-only solution for monitoring cell voltage levels.

Integrated solutions

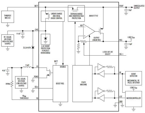
For ambient energy-harvesting designs, specialized devices such as the Maxim Integrated MAX17710 provide complete solutions that integrate a full complement of features required to charge and protect Li-ion storage devices. For overvoltage protection, the device handles input source voltages higher than the storage device's set point voltage, regulating or shunting excess power (Figure 2).

Maxim Integrated MAX17710 IC

Figure 2: For high-voltage energy sources, engineers can use an external diode such as the ZLLS410TA from Diodes, Inc., and rely on the Maxim Integrated MAX17710 IC's internal shunt to protect from overcharge (Courtesy of Maxim Integrated).

Another device targeted for ambient energy harvesting, the Texas Instruments BQ25504 also provides a complete charge management solution for ultra-low-power designs using Li-ion energy cells. As with other devices in this class, the BQ25504 monitors both maximum and minimum voltages against user-programmed overvoltage and undervoltage levels. The device allows engineers to set the overvoltage (VBAT_OV) threshold level using external resistors to prevent Li-ion cells from being subjected to overvoltage conditions. The device uses this same threshold level as the target set point for providing regulated output to storage devices when the input voltage has reached suitable levels.

The STMicroelectronics SPV1040 is a pulse-width-modulation (PWM) step-up converter designed for ambient-energy harvesting with features such as built-in maximum power point tracking (MPPT) and monitoring functionality. During fault events including overvoltage conditions, the SPV1040 stops PWM switching to prevent damage to itself or downstream circuitry. Designers can combine the ST SPV1040 as the energy-harvesting input stage with a Li-ion battery charger IC such as the ST L6924D as the output stage to build a complete solar-powered battery charger.

Along with these hardware-based solutions, engineers can build overvoltage protection into MCU designs using highly integrated MCUs such as the Microchip PIC16F178x MCU family. Using on-chip analog comparators and ADCs, designers can monitor cell voltage programmatically and institute required action to restore proper voltage levels (Figure 3).

Microchip PIC16F178x

Figure 3: Engineers can use on-chip analog comparators available in highly integrated MCUs such as the Microchip PIC16F178x MCU family to add overvoltage protection to MCU-based energy-harvesting designs (Courtesy of Microchip Technology).

Conclusions

Safety and performance considerations drive the need for overvoltage protection in Li-ion cells. When subjected to overvoltage conditions, these cells lose charging capacity and even risk catastrophic breakdown with thermal runaway and combustion. Using dedicated ICs or integrated MCUs, engineers can easily build in overvoltage protection in energy harvesting to maximize capacity, lifetime, and safety of Li-ion storage devices.

Disclaimer: The opinions, beliefs, and viewpoints expressed by the various authors and/or forum participants on this website do not necessarily reflect the opinions, beliefs, and viewpoints of DigiKey or official policies of DigiKey.

About this author

Image of Stephen Evanczuk

Stephen Evanczuk

Stephen Evanczuk has more than 20 years of experience writing for and about the electronics industry on a wide range of topics including hardware, software, systems, and applications including the IoT. He received his Ph.D. in neuroscience on neuronal networks and worked in the aerospace industry on massively distributed secure systems and algorithm acceleration methods. Currently, when he's not writing articles on technology and engineering, he's working on applications of deep learning to recognition and recommendation systems.

About this publisher

Electronic Products

Electronic Products magazine and ElectronicProducts.com serves engineers and engineering managers responsible for designing electronic equipment and systems.