ADI Champions Ease of Use in Precision Technologies
From the broadest industry-leading portfolio of precision data converters, amplifiers, and linear ICs
Analog Devices is championing making our customers design in journey a lot less time consuming and onerous across their precision conversion signal chain. By pushing “ease of use” along several vectors, ADI ensures that our customers can make design decisions faster and arrive more quickly to their design end goal. Ease of use spans ease of selection, ease of evaluation and ease of design in. Selection tools and guides are designed to rapidly zone in on components required to optimize your design along key performance vectors, not just at the individual component level but also at the signal chain level, whether that is power, dynamic range, SNR, dc accuracy, footprint... All products offer evaluation support tools to further understand product suitability. ADI understands the challenges that our customers face in designing in a high-performance convertor, and more products offer functionality and increasing levels of integration along more of the signal chain to help mitigate those challenges. Access the “ease of use” offering that you need right here!
- Ease of Selection
- Ease of Evaluation
- Ease of Design In
- Featured Products
Ease of Selection
Selection Guides
Tools
Sensor Interface Signal Chains
In between a sensor and the output lies the Interface Signal Chain. ADI has the solution to your signal chain problem by ensuring you get the correct output everytime.
Learn More »
ADC Driver Tool
The ADC Driver Tool provides a specialized simulation environment where the engineer can quickly determine the impact of the driver and RC filter selection on the overall system performance of an ADC signal chain.
View ADC Driver Tools »
Product Resources
AD4020 Family
ADAQ7980/ADAQ7988
LTC2983
AD7768 Family
LTC2358
- Application Note 167: Buffered ADC Family Eliminates Signal Conditioning Complexity
- Video: Buffered Octal ADC Inputs Simplify Sensor Interfaces
AD4111
Ease of Evaluation
Evaluation Tools
EVAL-AD4111SDZ Evaluation Board for AD4111
Evaluating the AD4111 ±10 V and 0 mA to 20 mA, Analog Front End for Industrial Automation SystemsRequired Controller Board
EVAL-SDP-CB1Z
EVAL-AD4112SDZ Evaluation Board for AD4112
Evaluating the AD4112 with ±10 V and 0 mA to 20 mA Inputs and Integrated Analog Front End for Industrial Automation SystemsRequired Controller Board
EVAL-SDP-CB1Z
EVAL-AD7768 Evaluation Board for AD7768
Featuring the AD7768 24-bit, 256 kSPS analog-to-digital converter (ADC).
EVAL-AD7768-1 Eval board for AD7768-1 (single)
EVAL-AD7768-4 Eval board for AD7768-4 (quad)
EVAL-AD7768 Eval board for AD7768 (octal)
Required Controller Board
EVAL-SDP-CH1Z
EVAL-ADAQ7980 Evaluation Board for ADAQ7980
The EVAL-ADAQ7980SDZ is an evaluation board designed to demonstrate the low power ADAQ7980 performance and provide an easy to understand interface for a variety of system applications.Required Controller Board
EVAL-SDP-CB1Z
DC2365A-B Evaluation Board for LTC2357-18
DC2365A Demonstration Board using the LTC2358 Family of Buffered Input ADCs. Required Controller Board
DC590B/DC2026C/DC890B
EVAL-AD4020FMCZ-ND Evaluation Board for AD4020
AD4020 20 Bit 1.8 M Samples per Second Analog to Digital Converter (ADC) Evaluation Board.Required Controller Board
EVAL-SDP-CH1Z
DC2222A-A Demo Board for LTC2500-32
DC2222A Demonstration Boards using the LTC2500-32, 32-Bit/24-Bit Over-Sampling ADC with Configurable Digital Filter.Required Controller Board
DC590B/DC2026C/DC890B
Virtual Tools
Virtual Evaluation (VE)
Web application to assist designers in product evaluation of ADCs and DACs.
View Virtual Evaluation »
Ease of Design In
Circuits from the Lab (CftL) Reference Designs
Built and tested for function and performance by ADI’s applications experts, they offer
- Comprehensive documentation
- Complete design and integration files
- Factory-tested evaluation hardware
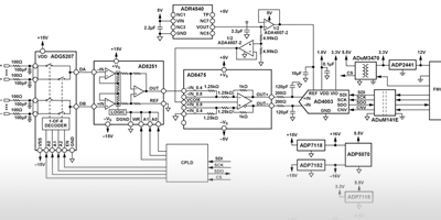
Circuit Note 0385
Isolated, Multichannel Data Acquisition System with PGIA for Single-Ended and Differential Industrial Level Signals
Featuring AD4003
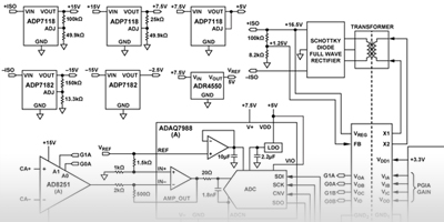
Circuit Note 0393
Bank Isolated, 2-Channel, 16-Bit, 500kSPS, Simultaneous Sampling Signal Chain Featuring Integrated Data Acquisition Subsystem
Featuring ADAQ7988
Circuit Note 0229
4-Channel, Flexible, Configurable, Voltage, and Current Output Circuit for I/O Card and PLC Applications
Featuring AD5686R
Featured Products
Converters
AD4020
Small, low power, 20-bit, 1.8 MSPS SAR ADC enables exceptional performance while reducing signal chain complexity.
View Details »
ADAQ7980/88
16-bit, 1 MSPS/500 ksps uModule data acquisition solution eliminates system design challenges related to driving a SAR ADC.
View Details »
AD7768 Family
Single, Quad and Octal, Simultaneous Sampling, 24-bit Sigma-Delta ADCs combine DC Precision and up to 204kHz bandwidth.
View Details »
LTC2358
Buffered Octal, 16-/18-bit, 200ksps/ch Differential ±10.24V ADC with 30Vpp common mode range.
View Details »
Amplifiers
ADA4177 Family
Robust operational amplifier from Analog Devices that integrates input protection against signal excursions
View Details »
LT6375
LT6375 unity-gain difference amplifier combines excellent DC precision, a very high input common mode range, and a wide supply voltage range
View Details »

